当前位置: 首页 / 新闻资讯 / 通知公告
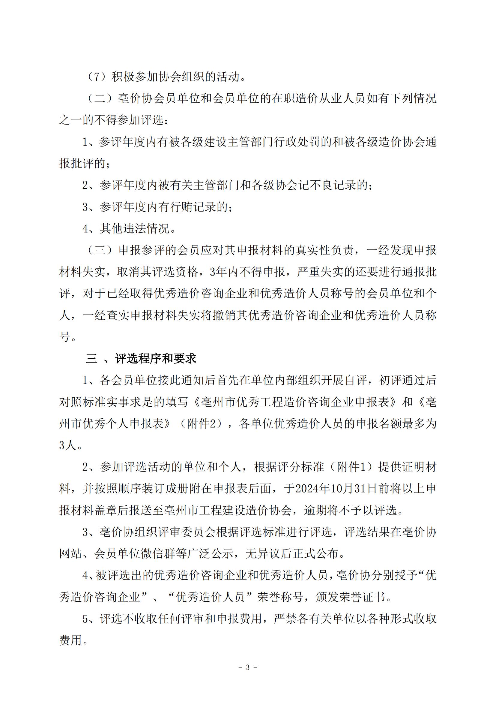
关于开展2023年度亳州市优秀造价咨询企业及优秀造价人员评选活动的通知
发布日期:2024-10-16    信息来源:亳州市建设工程造价协会    浏览量:266次

关于开展2023年度亳州市优秀造价咨询企业8号文_00.jpg关于开展2023年度亳州市优秀造价咨询企业8号文_01.jpg关于开展2023年度亳州市优秀造价咨询企业8号文_02.jpg关于开展2023年度亳州市优秀造价咨询企业8号文_03.jpg关于开展2023年度亳州市优秀造价咨询企业8号文_04.jpg关于开展2023年度亳州市优秀造价咨询企业8号文_05.jpg关于开展2023年度亳州市优秀造价咨询企业8号文_06.jpg关于开展2023年度亳州市优秀造价咨询企业8号文_07.jpg关于开展2023年度亳州市优秀造价咨询企业8号文_08.jpg关于开展2023年度亳州市优秀造价咨询企业8号文_09.jpg关于开展2023年度亳州市优秀造价咨询企业8号文_10.jpg关于开展2023年度亳州市优秀造价咨询企业8号文_11.jpg关于开展2023年度亳州市优秀造价咨询企业8号文_12.jpg

版权所有:亳州市建设工程造价协会
地址:亳州市高新区国购汇金广场B座11楼      联系电话:0558-5991101
皖ICP备2024052260号    技术支持:卓讯科技