亳州市建设工程造价协会
BoZhou construction Engineeing Cost Association
网站首页
协会简介
党建专栏
政策法规
会员中心
行业自律
教育培训
纠纷调解
专家库
联系我们
2026年02月11日 星期三
网站首页
协会简介
党建专栏
政策法规
会员中心
行业自律
教育培训
纠纷调解
专家库
联系我们
当前位置:
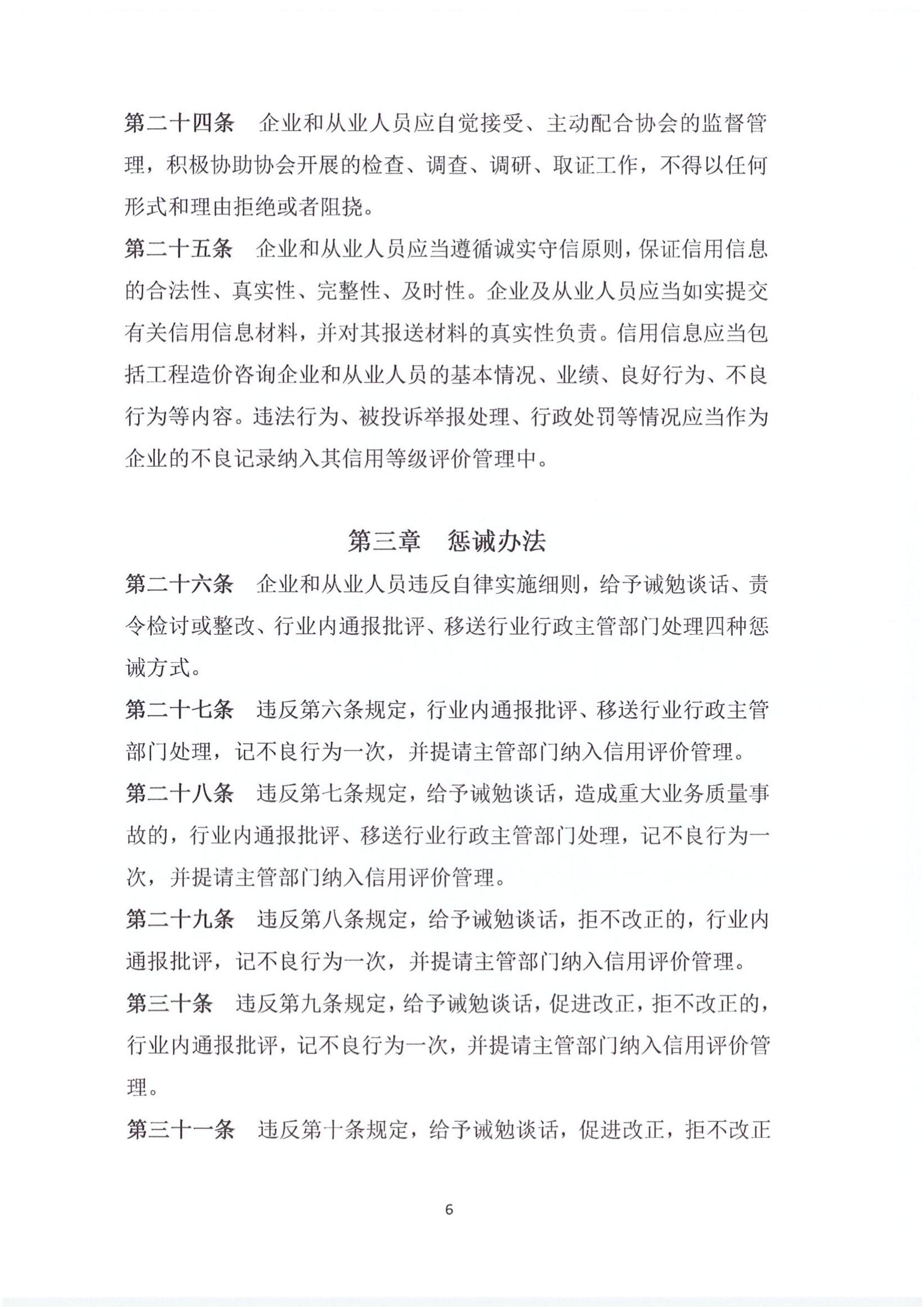
首页
/
新闻资讯
/
通知公告
亳州市建设工程造价咨询行业自律实施细则
发布日期:2024-10-12 信息来源:亳州市建设工程造价协会 浏览量:365次
上一篇:亳州市建设工程造价咨询行业自律实施细则
下一篇:关于开展2023年度亳州市优秀造价咨询企业及优秀造价人员评选活动的通知
友情链接
协会简介
协会新闻
会员中心
联系我们
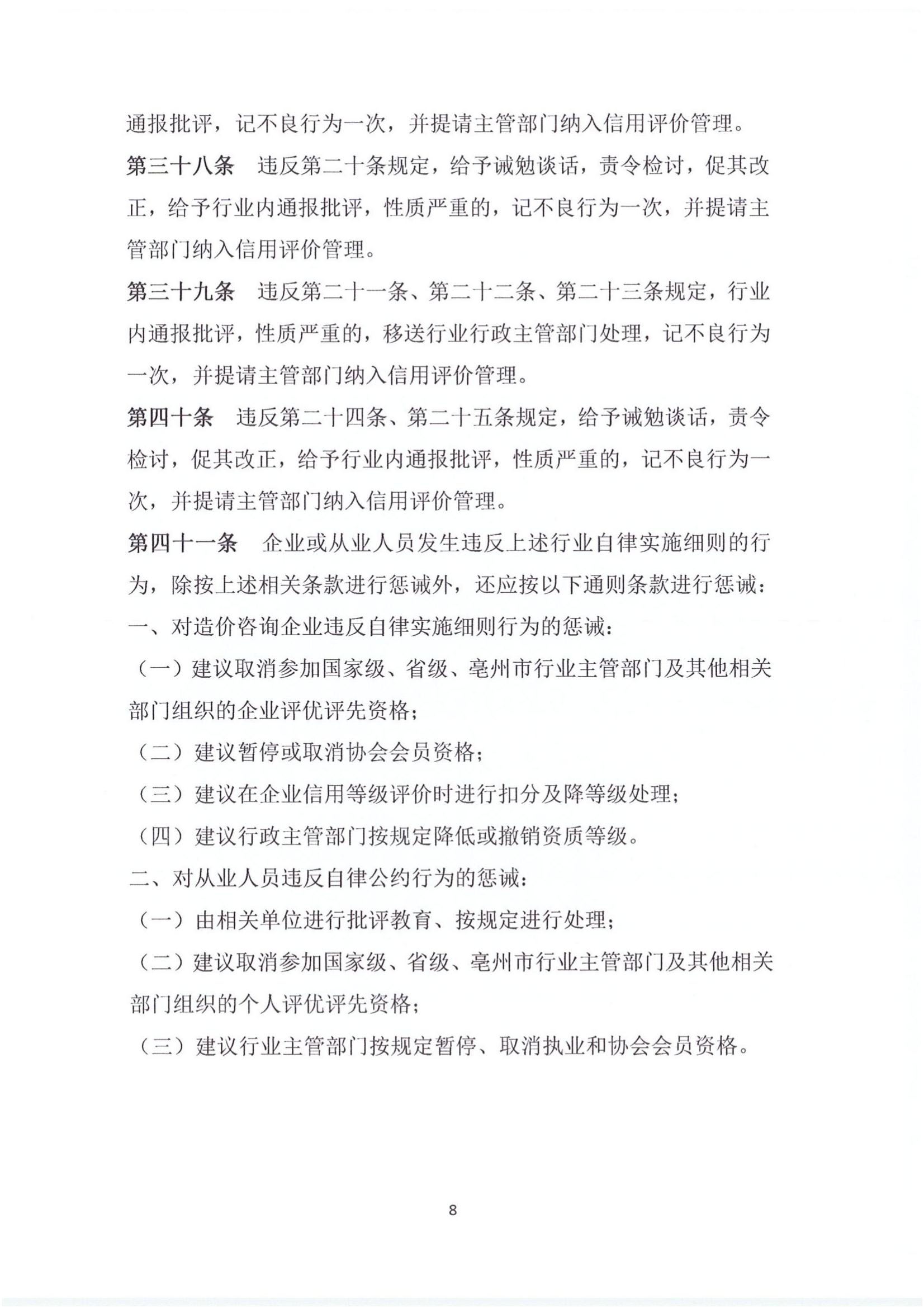
版权所有:亳州市建设工程造价协会
地址:亳州市高新区国购汇金广场B座11楼 联系电话:0558-5991101
皖ICP备2024052260号
技术支持:卓讯科技