皖人社秘〔2023〕247号
各市及广德市、宿松县人力资源社会保障局、住房城乡建设局、交通运输局、水利(水务)局:
根据住房城乡建设部、交通运输部、水利部、人力资源社会保障部《关于印发〈造价工程师职业资格制度规定〉〈造价工程师职业资格考试实施办法〉的通知》(建人〔2018〕67号),省人力资源社会保障厅、省住房城乡建设厅、省交通运输厅、省水利厅《关于印发安徽省二级造价工程师职业资格考试管理办法(试行)的通知》(皖人社发〔2019〕7号)和省人力资源社会保障厅《关于2023年度安徽省专业技术人员职业资格考试工作计划及有关事项的通知》(皖人社秘〔2023〕20号)要求,结合我省实际,现就2023年度安徽省二级造价工程师职业资格考试考务工作有关事宜通知如下。
一、考试设置
(一)考试时间及科目
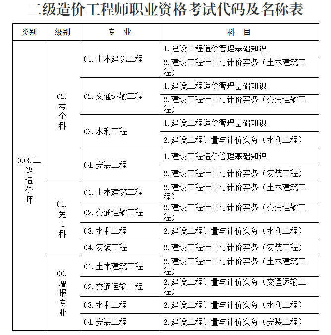
2023年度安徽省二级造价工程师职业资格考试设“考全科”“免1科”(免考《建设工程造价管理基础知识》科目)“增报专业”3个级别,每个级别设4个专业,每个专业设若干科目(见附件),报考人员报名时可根据实际工作需要选择其中一个专业类别。
具体考试时间及科目如下:

(二)考试管理模式及合格标准
二级造价工程师资格考试成绩实行滚动管理。报考级别为“考全科”的人员须在连续2个考试年度内通过全部应试科目,报考级别为“免1科”的人员首次通过所选专业应试科目,方可获得资格证书(该证书为主证,可单独注册使用);报考级别为“增报专业”的人员通过应试科目,方可获得相应专业合格证明(该证明作为注册时增加执业专业类别的依据,需配合主证使用,不能单独注册)。
请报考人员认真选择报考级别,因个人选择报考级别错误导致考试通过后无法注册,后果由报考人员本人负责。
如报考级别保持不变,下一年度可以更换报考专业,已经合格的《建设工程造价管理基础知识》科目成绩在有效期内继续有效。
各科目合格标准均为60分(试卷满分均为100分)。
(三)考试职责分工
安徽省二级造价工程师职业资格考试工作由省人力资源社会保障厅、省住房城乡建设厅、省交通运输厅、省水利厅按照职责分工负责实施与监管。委托省人事考试院承担具体考务工作。
省人力资源社会保障厅负责牵头制定考试政策,制订考试计划、组织实施考试、公布考试结果、制发证书等工作,并对考试进行指导、监督和检查;省住房城乡建设厅、省交通运输厅、省水利厅按职责分工分别负责本行业二级造价工程师职业资格考试的命题、审题、阅卷及相关专家的组织等工作。
二、报考条件
凡遵守中华人民共和国宪法、法律、法规,具有良好的业务素质和道德品行,并具备下列条件之一者,可以申请参加二级造价工程师职业资格考试。
按照《人力资源社会保障部关于降低或取消部分准入类职业资格考试工作年限要求有关事项的通知》(人社部发〔2022〕8号)要求,自2022年起,二级造价工程师职业资格考试工作年限要求调整如下。
(一)考全科级别报考条件
1.具有工程造价专业大学专科(或高等职业教育)学历,从事工程造价、工程管理业务工作满1年;
具有土木建筑、水利、装备制造、交通运输、电子信息、财经商贸大类大学专科(或高等职业教育)学历,从事工程造价、工程管理业务工作满2年。
2.具有工程造价专业大学本科及以上学历或学位;
具有工学、管理学、经济学门类大学本科及以上学历或学位,从事工程造价、工程管理业务工作满1年。
3.具有其他专业相应学历或学位的人员,从事工程造价、工程管理业务工作年限相应增加1年。
(二)免1科级别报考条件
申请参加“免1科”考试的考生,除具备第(一)款规定条件外,还应具备下列条件之一:
1.已取得全国建设工程造价员资格证书;
2.已取得公路工程造价人员资格证书(乙级);
3.具有经专业教育评估(认证)的工程管理、工程造价专业学士学位的大学本科毕业生。
(三)增报专业级别报考条件
已取得二级造价工程师一种专业职业资格的人员,可根据工作需要,报考另一个专业,参加“增报专业”考试。
上述报考条件中有关学历或学位要求是指经国家教育行政部门承认的正规学历或学位;从事相关工作年限计算截止日期为2023年12月31日,全日制学历报考人员未毕业期间经历不计入相关专业年限。
三、报考流程
本次考试报名证明事项实行告知承诺制,报考人员可自主选择是否采用告知承诺制方式办理。在资格考试报名中存在虚假承诺行为的人员,以及按照《专业技术人员资格考试违纪违规行为处理规定》(人社部令第31号),存在严重违纪违规行为或特别严重违纪违规行为、被记入资格考试诚信档案库且在记录期内的人员不适用告知承诺制。有关告知承诺制具体内容请参考中国人事考试网(www.cpta.com.cn)资格考试报名证明事项告知承诺制专栏。
实行告知承诺制后,不再区分新老考生,按如下流程完成报考:
(一)填写报考信息并承诺
报考人员应于2023年11月1日9:00至11月10日16:00期间登录安徽省人事考试网(www.apta.gov.cn),点击专业技术资格考试服务平台,选择二级造价工程师项目,按照网站规定的流程上传本人照片、填写报名信息。
报考人员在上传照片前,须从安徽省人事考试网下载“证件照片审核工具”,并使用该软件进行照片审核处理。通过审核工具生成的报名照片上传后被自动识别为合格,考试机构将不再对照片进行人工审核。报名照片将用于准考证、考场座次表、证书等,上传成功后不可更改,请考生慎重选用。
根据有关规定,报考人员原则上应在工作地或居住地报名参加考试。
在信息填报阶段,报考人员可自行任意修改报名信息。信息填报阶段结束后,所有信息将不再进行更改,请报考人员认真核查,确保填写的信息真实、准确、完整、有效。报考时要严格按照流程提示进行操作,并注意查看安徽省人事考试网、各市人事考试网站通知。报名技术问题可咨询0551-12333-2,资格核查问题可咨询各市人社、住建、交通、水利部门。各市要及时公布本市资审安排和咨询电话,密切关注报名情况,抽查报考人员照片,确保报名工作顺利进行。
报考人员应重点阅读以下注意事项:
1.选择采用告知承诺制方式报名参加考试的人员,应在报名前仔细了解相关资格考试的报考条件、符合报考条件所需的证明义务和证明内容、报考人员承诺的内容、不实承诺可能承担的责任、考试组织机构的核查权力和报考人员的配合义务等,由本人在网上报名系统填报信息,采用电子方式签署告知承诺书(电子文本),一经提交即具有法律效力,不允许代为承诺。考试组织机构不再索要有关证明,依据承诺办理报名相关事项。
2.报考人员承诺的内容包括:
(1)已知晓告知事项;
(2)已符合报考条件;
(3)填报的信息真实、客观;
(4)愿意接受考试组织机构的核查,愿意承担不实承诺的法律责任并接受处理。
3.报考人员作出承诺后,可在未缴费且报名截止前通过网上报名系统撤回承诺。撤回承诺后,报考人员应按报名地考试组织机构有关规定办理相关事项,提交相关证明材料。报考人员撤回承诺的,本年度该项考试中不再适用告知承诺制。
4.未选择告知承诺制或者不适用告知承诺制的报考人员,应在报名前仔细了解相关资格考试的报考条件、符合报考条件所需的证明义务和证明内容、考试组织机构的核查权力和报考人员的配合义务等,由本人在网上报名系统填报信息后,按报名地考试组织机构有关规定办理相关事项,提交相关证明材料。
(二)在线核查
报名系统将对接政务信息共享接口,自动对学历学位、所学专业、工作年限等进行核查。在线核查通过的,进入缴费环节;在线核查不通过的,须参加现场核查。
在线核查结果最迟将于2023年11月14日公布,请报考人员及时登录报名系统,查看核查结果。
(三)现场核查
不适用告知承诺制、自愿选择不采用告知承诺制或在线核查不通过的报考人员均须参加现场核查。请上述报考人员及时登录安徽省人事考试网打印本人报名表,并携带本人有效身份证件和如下材料按要求参加现场核查。
(1)从安徽省人事考试网下载打印的报名表1张;
(2)本人学历证书;
(3)报考级别为“免1科”的考生须提供本人全国建设工程造价员资格证书、公路工程造价人员资格证书(乙级)或经专业教育评估(认证)的工程管理、工程造价专业学士学位证书及本科学历证书;
(4)报考级别为“增报专业”的考生须提供安徽省二级造价工程师职业资格证书。
上述证件、证书均需提供原件和复印件各1份。
各市人事考试机构于2023年11月14日前将本地区二级造价工程师考试现场人工核查时间和地点安排情况报省人事考试院,并于11月19日前完成现场人工核查工作。
报考人员资格核查工作贯穿考前、考中、考后全过程。各单位、各核查部门要严格审核报考人员信息,对核查结果负责。任何阶段发现有不符合报考条件者,即给予其报考资格或考试成绩无效处理;对弄虚作假者,按有关规定严肃处理。
(四)网上缴费
根据省物价局、省财政厅印发的《转发国家发展改革委 财政部关于改革全国性职业资格考试收费标准管理方式的通知》(皖价费〔2015〕123号)文件规定,二级造价工程师职业资格考试费收费标准为50元/科。
通过核查的报考人员,请于11月21日16:00前登录报名服务平台,通过易宝支付平台网上缴纳考试费用。如对费用支付有疑问,请咨询易宝支付平台24小时客服热线:95070。报考人员缴费是否成功以安徽省人事考试网显示结果为准,未按规定的流程和时限办理报名手续或未支付考试费用的,视为自动放弃报名。缴费成功后原则上不予退费。
四、考点设置及准考证办理
本次考试考点设在设区的市政府所在地,选用标准化考场,各考区要将考试监控视频资料按要求期限保存。请应试人员于11月28日16:00后登录安徽省人事考试网下载打印本人准考证。
五、成绩查询
应试人员可以登录安徽省人事考试网,也可以在电子社保卡(皖事通、支付宝、微信、云闪付、各社保卡合作银行APP等均可申领)的“全国服务—专业技术人员考试成绩查询”模块中查询成绩。
根据《专业技术人员职业资格考试考务工作规程》,应试人员对考试成绩有异议的,请在考试成绩公布之日起30天内,在安徽省人事考试网成绩查询页面点击“成绩复查”按钮填写相关信息申请成绩复查,逾期不再受理。省人事考试院自成绩公布之日起40天内,汇总已受理的成绩复查申请后协调负责评卷组织工作的单位,15天内对提出复查申请的考试成绩进行复核,成绩复查只限于答卷卷面分数合计和登录是否有误。届时申请人可在安徽省人事考试网成绩查询页面点击“复查结果”按钮填写相关信息查询结果,复查后的成绩为最终成绩。
六、监督管理
实行报名证明事项告知承诺制后,相关部门将对报考人员实施全程社会监督和加强全面管理。主要措施包括:
(一)免予核查
1.同时满足以下条件的报考人员,原则上可免予现场核查:
(1)已经作出承诺的;
(2)身份、学历学位、所学专业等信息已经全部在线自动完成核查的;
(3)在资格考试诚信档案库无记录的。
2.对于免予核查的人员,考试组织机构将采用随机抽查、重点监管、智慧监管等方式实施日常监管。监管的具体方式与相关要求由省级考试组织机构确定。
(1)随机抽查。考试组织机构将按一定比例进行随机抽查,重点核查报考人员的践诺情况。
(2)重点监管。考试组织机构将对报考免试级别且无法在线核查免试相关证明材料,或被社会监督举报的报考人员进行重点监管,要求报考人员提交相关证明材料。
(3)智慧监管。考试组织机构将通过大数据比对、人工智能技术、特定条件判断等方式进行智慧监管。
报考人员应接受并配合考试组织机构核查,逾期拒不接受核查的,视为放弃考试资格。
(二)社会监督
对于核查难度较大的证明材料,考试组织机构将通过门户网站、微信公众号等渠道,公示相关人员承诺情况,接受社会监督。
(三)不实承诺的处理
考试前,考试组织机构在核查中发现报考人员不符合报考条件的,给予其考试报名无效的处理,已缴费用不予退还。
考试后,考试组织机构在核查或者日常监管中发现报考人员不符合报考条件的,取得考试成绩的,当次全部科目考试成绩无效;取得资格证书或者成绩证明的,资格证书或者成绩证明无效;取得注册证书的,由注册机关撤销其注册,并依据相关规定处理。
报考人员有提供虚假证明材料或者以其他不正当手段取得相应资格证书或者成绩证明等严重违纪违规行为的,按照《专业技术人员资格考试违纪违规行为处理规定》(人社部令第31号)第十条、第十二条处理。
报考人员涉嫌犯罪的(包括但不限于伪造、变造、买卖国家机关公文、证件、印章,伪造公司、企业、事业单位、人民团体印章等),依法移送司法机关。
七、注意事项
(一)答题方式
《建设工程造价管理基础知识》科目为客观题,在答题卡上作答。《建设工程计量与计价实务》科目(4个专业)包括主观题和客观题,在专用答题卡上作答。
应试人员作答前,务必认真阅读试卷封二“应试人员注意事项”和专用答题卡首页“作答须知”。应试人员须使用黑色墨水笔在相应位置或区域认真填写姓名、准考证号、试卷代码(如需填写),并使用正规2B铅笔按规范填涂样式填涂对应信息点并进行检查,确保信息完整、准确。客观题应使用正规2B铅笔按规范填涂样式按题号填涂答案选项对应的信息点;主观题应使用黑色墨水笔在答题卡对应的题号区域边框内作答,超出的作答无效。
应试人员应试时携带的文具仅限于黑色墨水笔、2B铅笔、橡皮、直尺和无声无文本编辑功能的计算器,凭准考证和本人有效身份证件(与报名时使用的证件一致)进入考场,严禁将手机、智能手表(手环)、蓝牙耳机等具有通信、记录、拍照、存储、传输功能的电子设备带至座位。
考场上应备有草稿纸供应试人员使用,考后收回。
(二)考试大纲
考试大纲使用住房城乡建设部、交通运输部、水利部组织编写、人力资源社会保障部审定的《二级造价工程师职业资格考试大纲》(2019年版)(https://www.mohurd.gov.cn/gongkai/zhengce/zhengcefilelib/201812/20181229_239041.html)。
(三)广德市和宿松县考务安排
广德市和宿松县的考试考务工作分别由宣城市和安庆市统一安排,请有关单位做好工作衔接和安排。
(四)其他事项
2023年度安徽省安徽省二级造价工程师职业资格考试考务工作执行《专业技术人员资格考试监考手册》《专业技术人员职业资格考试考务工作规程》(人社厅发〔2021〕18号)《安徽省人事考试考点考场管理细则(试行)》(皖人社发〔2013〕5号)等有关规定;对考试违纪违规行为,依据《专业技术人员资格考试违纪违规行为处理规定》(人力资源和社会保障部令第31号)处理。应试人员应试时要妥善保管好自己的试卷和答题卡(纸),防止他人抄袭造成雷同答卷。考试结束后采用技术手段等甄别为雷同答卷的考试答卷,将给予考试成绩无效处理。
附件:二级造价工程师职业资格考试代码及名称表
安徽省人力资源和社会保障厅
安徽省住房和城乡建设厅
安徽省交通运输厅
安徽省水利厅
2023年10月27日
(此件主动公开)
附件

下载文件:
安徽省全国建设造价员资格证书遗失证明申请书模板.docx




